咨询服务热线

19375150172

位置:首页 >> 新闻资讯 >> 所内动态

所内动态

天津赛德美新能源科技有限公司碳信息披露公开

发布时间:2024-07-05 16:51  浏览次数:316

天津赛德美新能源科技有限公司致力于实现“碳达峰”、“碳中和”目标,积极开展绿色工厂建设,推动可持续发展。根据国家发展和改革委员会发布的《工业其他行业企业温室气体排放核算方法与报告指南(试行)》以及《PAS2050:2011商品和服务在生命周期内的温室气体排放评价规范》和《ISO14067:2018温室气体-产品碳足迹-量化要求与指南》,公司委托第三方专业机构天津中至信科技发展有限公司对公司的温室气体排放和产品碳足迹进行了核算。

一、温室气体核查

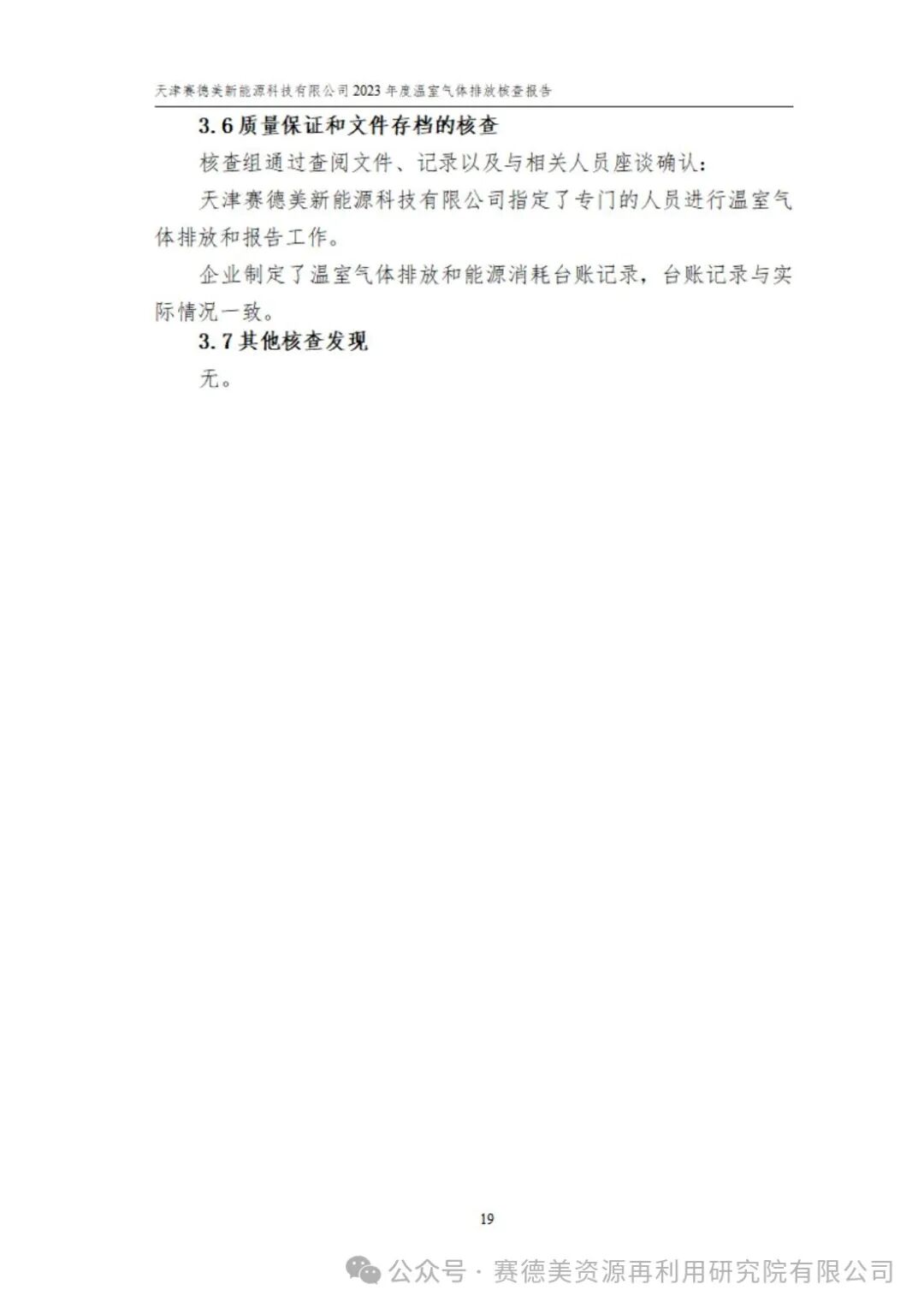
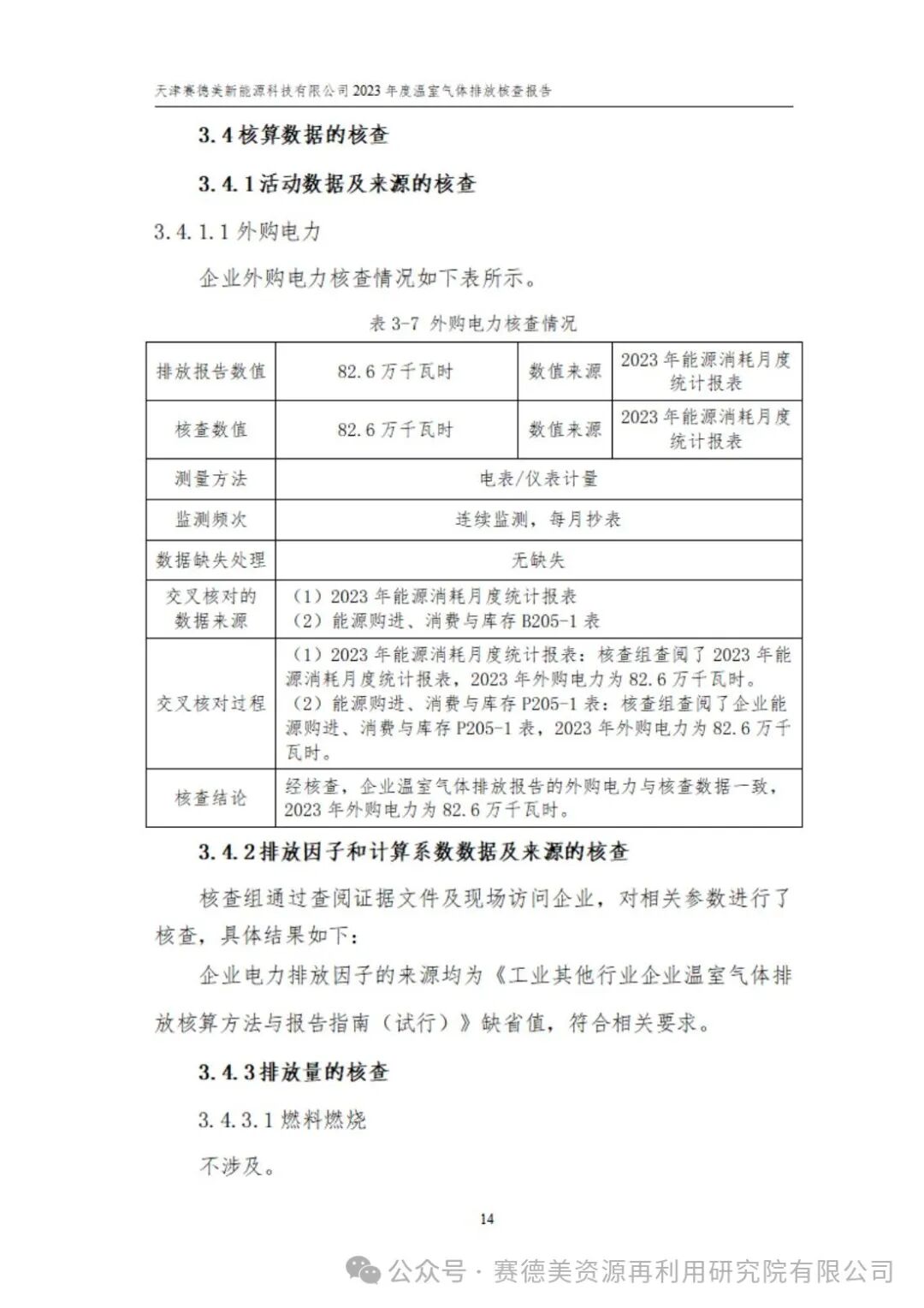
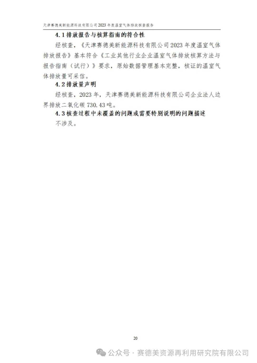
公司根据国家发展和改革委员会发布的《工业其他行业企业温室气体排放核算方法与报告指南(试行)》2023年度温室气体排放量进行核算出具了《2023年度温室气体排放报告》,并委托第三方专业机构天津中至信科技发展有限公司对天津赛德美新能源科技有限公司的厂区进行了温室气体排放核查,于2023726日出具了《天津赛德美新能源科技有限公司2023年度温室气体排放核查报告》,根据报告显示的核查结果,公司2023年度碳排放量为730.43tCO2e。

二、产品碳足迹核查

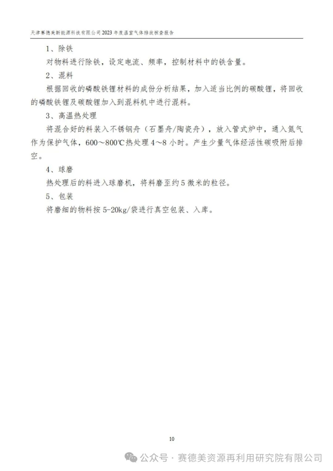
根据第三方机构出具的《天津赛德美新能源科技有限公司2023年度产品碳足迹核查报告》,公司产品碳排放强度0.069tCO2/万元,达到了同行业碳排放强度先进值水平。该核算报告涵盖了公司产品的全生命周期内的碳排放量,包括原料运输、产品生产、产品运输、产品使用过程、产品储存、产品废弃后处置等六个阶段。

三、社会责任报告

公司实际运行情况,编制了《2023年度社会责任报告》,本报告书以年度工作为重点,回顾了2023年在实现自身发展的同时,积极履行社会责任的情况,真实客观的反映公司在从事生产经营管理活动中履行社会责任的重要信息,全面诠释了公司对企业社会责任的认识和理解。希望本报告能成为公司与社会各界沟通、交流的桥梁,成为员工、客户等多方对公司了解、认知的窗口,同时也希望借此机会接受公众的监督和建议,促进公司的进步和发展,为社会和谐发展贡献力量

、公示说明

为了更好地向社会公众和相关方展示公司的环保行动和成果,特此公示公司2023年度温室气体核查结果产品碳足迹核算结果以及社会责任报告。同时,公司将持续关注并积极响应国家政策号召,深入推进绿色工厂建设,为实现低碳绿色、可持续发展做出更大的贡献。

附件:

《天津赛德美新能源科技有限公司2023年度温室气体排放核查报告》

《天津赛德美新能源科技有限公司2023年温室气体排放报告》

《天津赛德美新能源科技有限公司2023年度产品碳足迹核算报告》

《天津赛德美新能源科技有限公司2023年度社会责任报告

天津赛德美新能源科技有限公司

202474

附件详细如下:

《天津赛德美新能源科技有限公司2023年度温室气体排放核查报告》

图片

图片

图片

图片

图片

图片

图片

图片

图片

图片

图片

图片

图片

图片

图片

图片

图片

图片

图片

图片

图片

图片

图片

图片

图片

图片

图片



《天津赛德美新能源科技有限公司2023年温室气体排放报告》

《天津赛德美新能源科技有限公司2023年度产品碳足迹核算报告》

《天津赛德美新能源科技有限公司2023年度社会责任报告


版权所有:湖南省正源储能材料与器件研究所 Copyright © 2016-2025 www.hnzyuan.com All Rights Reserved.
公司地址:湖南省长沙市岳麓区岳麓街道溁左路中南大学本部西门中南大学科技园(研发)总部 7号栋5楼 湘ICP备2024069269号

咨询电话:19375150172

技术支持:Inkey